印刷广告招标采购网
全国 切换省份
现在关注公众号,免费订阅印刷广告招标关键词去订阅

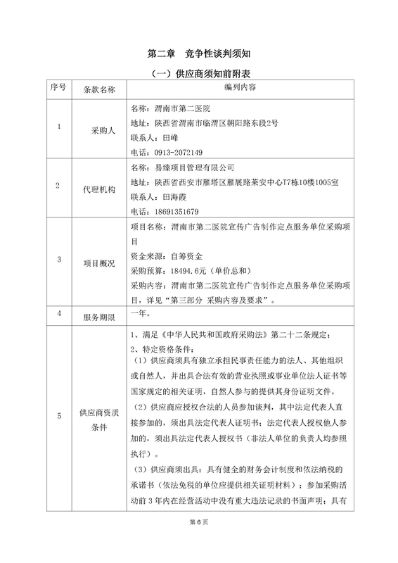
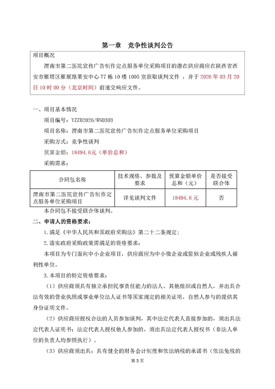
渭南市第二医院宣传广告制作定点服务单位采购项目竞争性谈判文件

3小时前招标公告-公告竞争性谈判陕西 - 渭南市

基本信息

省份/直辖市 陕西 地区 渭南市
采购单位 渭南市第二医院
以上信息为大数据平台自动计算结果,如有误差以正文为准

正文

导出pdf

相关热词搜索:

公众号

微信公众号(订阅通知)

小程序

微信小程序(查询信息)

本公告地址:https://www.ysbid.com/view/6776/4Gvd4pwBMCkdNEteQGH4.html

陕西印刷广告招标
西安市印刷广告招标
铜川市印刷广告招标
宝鸡市印刷广告招标
咸阳市印刷广告招标
渭南市印刷广告招标
延安市印刷广告招标
汉中市印刷广告招标
榆林市印刷广告招标
安康市印刷广告招标
商洛市印刷广告招标
A B C D E F G H I J K L M N O P Q R S T U V W X Y Z